88888888
时间:2025/10/16 8:59:15 作者:华钛动力机械
贝克欧科技推出全新干燥器产品-DRYPOINT®ACC,即使在 狭小的安装空间 内,也能满足对 卓越压缩空气质量、工艺可靠性和能源效率的严苛要求。
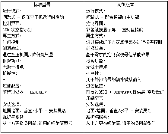
该产品提供九种性能规格,流量范围从5 m³/h到100m³/h,每种规格均设有标准型号和高级版本,可为各种应用提供合适的解决方案从改造升级到用气点的压缩空气干燥。

核心应用优势
l 稳定的压力露点
额定流量下可达-40℃,在<70%负载下可低至-70℃
l 高效节能
通过空压机同步实现间歇运行
l 最高工艺可靠性
即使在负载波动的情况下,仍保持稳定的干燥性能
l 安装灵活节省空间
支持地面、墙面、垂直及水平的多种安装方式
l 易于维护
采用通用的吸附筒设计,具备良好的可操作性

产品应用场景
用气点压缩空气干燥;
机械和设备工程;
现有系统的改造升级;
食品、制药和包装行业;
空间有限或高品质要求的应用场景。
贝克欧DRYPOINT®ACC 成功将高品质压缩空气、紧凑 结构与卓越能效集于一体,为现代工业提供高 性能的解决方案。
扫描二维码
关注华钛视频号
扫描二维码
进入华钛手机站
华钛为您提供重庆空压机、重庆复盛空压机、重庆压缩空气净化设备等产品信息